01 December 2020

Assessment and diagnostics: Binding constraints

List of Tools

aIMF Article IV Consultations Reports

The IMF Article IV Consultations Reports tool provides an overview of strengths and weaknesses/ challenges that may cause or lead to financial or economic instability in the country. Specific issues – market-, policy- or capacity-related – may be highlighted and used to identify areas of potential binding constraints.

bWorld Bank Systematic Country Diagnostics

The World Bank Systematic Country Diagnostic is used to identify key challenges/ constraints and opportunities for accelerating progress toward development objectives that are consistent with the World Bank’s twin goals of ending absolute poverty and boosting shared prosperity, and to inform priorities for World Bank country engagement.    

Link: https://openknowledge.worldbank.org/handle/10986/23099

cUNDP Development Finance Assessment (DFA)    

The UNDP Development Finance Assessment (DFA) provides data and analysis relevant to all INFF building blocks. With specific reference to binding constraints analysis, DFA findings can be used to inform the identification of problem areas and underlying constraints, especially in relation to institutional and capacity related issues.

Link: https://sdgfinance.undp.org/sdg-tools/development-finance-assessment-dfa-guidebook

dIMF Fiscal Affairs Department technical assistance reports    

IMF Fiscal Affairs Department technical assistance reports are tailored and targeted reports that carefully assess impediments in diverse and institutionally complex areas, such as public sector balance sheets, medium-term budget frameworks and fiscal risk management. Can provide context-specific evidence for the identification of institutional gaps and weaknesses related to public finance problem areas.

eIMF Fiscal Transparency Evaluations (FTEs)    

The IMF Fiscal Transparency Evaluations (FTEs) tool identifies gaps in fiscal management and accountability, specifically in the areas of fiscal reporting, forecasting and budgeting, fiscal risk management, and resource revenue management.

Link: https://www.imf.org/external/np/fad/trans/index.htm

fIMF Tax Administration Diagnostic Assessment Tool (TADAT)

The IMF Tax Administration Diagnostic Assessment Tool (TADAT) assesses strengths and weaknesses of key components of a country’s tax administration with reference to nine performance outcome areas. More detail in Box 3.

Link: https://www.tadat.org/home

gIMF and WB Tax Policy Assessment Framework (TPAF)

This online modular tool is designed to serve as a guide for systematic and comprehensive tax policy assessments. It covers all major taxes and can help inform tax policy reforms.  

Link: https://www.imf.org/en/Data/TPAF

hIMF Expenditure Assessment Tool    

The IMF Expenditure Assessment Tool assesses government spending efficiency by benchmarking spending levels and composition against comparator countries. It may be used to inform the identification of problem areas (in Step 1 of the suggested approach set out above).

Link: https://www.imf.org/en/Publications/TNM/Issues/2017/04/27/Expenditure-Asset-Tools-44797

iPublic Expenditure and Financial Accountability (PEFA) programme    

Initiated in 2001 by seven international development partners, including the EU, IMF, WB and four bilateral governments, this tool provides a standard methodology for PFM diagnostic assessments. More detail in Section 4.2.1.

Link: https://www.pefa.org/about

jPFM tools based on PEFA scoring mechanism

A wide range of tools covering broad PFM diagnostics, diagnostics focusing on individual PFM elements, and tools related to fiduciary risk and/or the use of country systems.

Link: https://www.pefa.org/resources/guide-pfm-diagnostic-tools

kWorld Bank Public Expenditure Review (PER) 

This tool analyses the allocation of public resources and assesses the efficiency and effectiveness of public spending (both recurrent and capital), including by looking at the level and composition of public expenditures, and the structures of governance and functioning of public institutions. Has been applied at the sector level in many developing countries. 

Link: https://openknowledge.worldbank.org/handle/10986/2109

lWorld Bank Public Expenditure Tracking Survey (PETS)

The World Bank Public Expenditure Tracking Survey (PETS) is used to track the flow of public resources from the highest levels of government to frontline service providers. It can support better understanding of funding flows in specific sectors and the identification of leakages and challenges related to resource deployment all the way to the service delivery level.

Link: https://openknowledge.worldbank.org/handle/10986/11104

mIMF Public Investment Management Assessment (PIMA) 

This comprehensive framework tool is used to assess infrastructure governance. It evaluates the procedures, tools, decision-making and monitoring processes used by governments to provide infrastructure assets and services to the public; and helps identify reform priorities and practical steps for their implementation.

Link: https://www.imf.org/external/np/fad/publicinvestment/pdf/PIMA.pdf

nWorld Bank Debt Management Performance Assessment (DeMPA)    

The World Bank Debt Management Performance Assessment (DeMPA) assesses strengths and weaknesses in government’s debt management practices in the country. More detail in Box 3.

Link: https://www.worldbank.org/en/programs/debt-toolkit/dempa

oIMF Debt Sustainability Analysis (DSA)    

This tool assesses the sustainability of public and external debt (of market-access countries and low-income countries) and supports the identification of vulnerabilities in the debt structure or policy framework.

Link: https://www.imf.org/external/pubs/ft/dsa/#:~:text=The%20framework%20consists%20of%20two,that%20of%20total%20external%20debt.&text=The%20paths%20of%20debt%20indicators,country%20to%20a%20payments%20crisis.

pUN Development Cooperation Forum (DCF) Surveys    

The UN Development Cooperation Forum (DCF) Surveys is used to monitor progress in mutual accountability and transparency of development cooperation. Can help to identify gaps or weaknesses in effectiveness of development cooperation in responding countries, especially around five key enablers.

Link: https://www.un.org/ecosoc/en/content/dcf-survey

qGlobal Partnership for Effective Development Cooperation (GPEDC) Progress Reports    

Led by developing countries, this tool focuses on progress in implementing effective development cooperation at the country, regional and global levels, and provides evidence on both achievements and gaps in the implementation of relevant commitments by development partners.

Link: https://www.effectivecooperation.org/landing-page/gpedc-country-profiles

rGrowth diagnostics (Harvard University)

This decision tree methodology supports the determination of binding constraints to economic growth and private investment through a differential diagnosis of observed symptoms or signals.

Link: https://growthlab.cid.harvard.edu/files/growthlab/files/growth-diagnostics.pdf

sIFC Private Sector Diagnostics

This tool assesses opportunities for and constraints to private sector led growth. Each diagnostic includes an assessment of the state of the private sector, identification of near-term opportunities for private sector engagement and recommendations of policy actions and reforms to mobilise private investment.

Link: https://www.ifc.org/wps/wcm/connect/publications_ext_content/ifc_external_publication_site/publications/cpsds

tUNCTAD Productive Capacities Index (PCI)

The UNCTAD Productive Capacities Index (PCI) collects country-level data on productive resources, entrepreneurial capabilities and production linkages, with the view of assessing the capacity of countries to produce goods and services that can contribute to growth and development.  It can be used to explore problem areas and binding constraints related to private investment and private sector development.    

Link: https://unctad.org/system/files/official-document/webaldc2015d9_en.pdf

uIMF Financial Development Index

The IMF Financial Development Index assesses countries’ financial sector development looking at indicators of depth, access, and efficiency. More detail in Box 4.

Link: https://www.imf.org/external/pubs/ft/wp/2016/wp1605.pdf

Link: https://data.imf.org/?sk=f8032e80-b36c-43b1-ac26-493c5b1cd33b

vIMF Financial Sector Assessment Programme (FSAP) 

The IMF Financial Sector Assessment Programme (FSAP) assesses the stability and soundness of the financial sector and its potential contribution to growth and development. It does this by examining several aspects of the financial sector which could inform the nature and location of potential binding constraints (e.g. obstacles to competitiveness and efficiency; financial inclusion issues; central banks’ capacity; issues around the deepening of domestic capital markets; quality of bank and non-bank supervision and financial market oversight).

Link: https://www.imf.org/en/About/Factsheets/Sheets/2016/08/01/16/14/Financial-Sector-Assessment-Program

wUNCTAD Investment Policy Reviews 

The UNCTAD Investment Policy Reviews tool provides an objective evaluation of a country’s legal, regulatory, and institutional framework for FDI, in order to attract increased volumes and to maximise benefits from it.   

Link: https://unctad.org/topic/investment/investment-policy-reviews#:~:text=UNCTAD%C2%B4s%20Investment%20Policy,maximize%20the%20benefits%20from%20it.

xJoint database of published diagnostics by MDBs and other development partners

A repository of country diagnostics undertaken by ADB, AfDB, DFID, EBRD, EIB, IFC, MCC, OECD, Sida, UNDP and WB. These include systematic country diagnostics and private sector diagnostics (mentioned above); MCC constraints analysis; and others.    

Link: https://www.countrydiagnostics.com/

y‘Engendered’ Growth Diagnostics (Brookings)

This tool expands the growth diagnostic approach to better reflect inclusion dynamics, particularly gender, by highlighting areas where a gendered lens may yield different results in assessing constraints to economic growth and private investment.    

Link: https://www.brookings.edu/wp-content/uploads/2020/04/Constraints-that-Bind.pdf

zPEFA Supplementary Framework for Assessing Gender Responsive Public Financial Management

The PEFA Supplementary Framework for Assessing Gender Responsive Public Financial Management is modified to assess strengths and weaknesses of PFM systems in responding to differentiated needs of men and women, as well as sub-groups within these categories. Based on nine indicators distributed across the budget cycle and can be applied both at the national and sub-national level.    

Link: https://www.pefa.org/resources/supplementary-framework-assessing-gender-responsive-public-financial-management

1PEFA for health 

The PEFA for health tool assess strengths and weaknesses of PFM systems in the health sector specifically. (See Table 3 for general PEFA tool).    

Link: https://www.odi.org/sites/odi.org.uk/files/resource-documents/200217_pfm_health_paper_final_web.pdf

2World Bank FinHealth PFM-in-health toolkit 

This tool is typically used by World Bank country teams to identify key challenges and opportunities regarding PFM arrangements in country health systems; can provide information on specific bottlenecks.    

Link: https://www.odi.org/sites/odi.org.uk/files/resource-documents/200217_pfm_health_paper_final_web.pdf

3WHO PFM and health financing process guide

The WHO PFM and health financing process guide provides a framework to assess budgeting practices and financial rules in health financing compared to international best practice; and guides policy makers in diagnosing misalignments and obstacles in achieving financing objectives in the sector with a view of supporting the formulation of reform plans.    

Link: https://www.odi.org/sites/odi.org.uk/files/resource-documents/200217_pfm_health_paper_final_web.pdf

4OECD Budgeting Practices for Health Survey

This tool collects information on key institutional characteristics of national health budgeting procedures for comparative purposes. It can inform the identification of related problem areas in Step 1 of the binding constraints approach.    

Link: https://qdd.oecd.org/subject.aspx?Subject=0EF6332A-E1A0-4340-A8F6-E8692B1BBA1A

1. Overview

Policy makers face a multitude of obstacles and challenges in financing sustainable development. The financing needs, landscape and risk assessments identify financing policy challenges, opportunities and risks. They flag areas where underlying market, policy or capacity constraints may be inhibiting effective mobilization and use of financing. The binding constraints diagnostic deepens the analysis of impediments and their root causes, drawing on the experience and knowledge of local institutions and actors and relevant tools, and in so doing helps shape the focus of the financing strategy and prioritization in particular.

The aim is to answer the following questions:

  • What are the economic, policy, institutional and capacity constraints to financing national sustainable development priorities that would have the largest effects if removed (i.e. the ‘binding’ constraints)?
  • What tools are available to identify them?
  • Which constraints should policy makers address as a priority, e.g. in the context of their financing strategy?
  • How feasible (and desirable) is it to address or remove identified constraints?

Binding constraints can relate to economic or market-related factors, policy or regulatory gaps, or institutional and capacity constraints. Typically, countries face a multitude of such constraints. Addressing all of them at once is neither possible nor practical. Priorities will have to be set. While such prioritization is ultimately a political process, binding constraints analysis can help support more informed decisions.

The approach to binding constraints analysis outlined below suggests a structured dialogue with local experts and practitioners, along with the use of relevant analytical tools. It guides identification of financing policy priorities that are sensitive to local contexts and preconditions, consider trade-offs and underlying problem drivers, and would have the greatest impact on the ability to finance sustainable development outcomes. It thus supports more efficient and effective prioritization and sequencing of policy action and reforms across the action areas of the Addis Ababa Action Agenda.

2. The value of binding constraints diagnostics

Binding constraints diagnostics can help policy makers to:

  • Identify critical bottlenecks currently impeding the country’s ability to adequately finance sustainable development;
  • Weigh up the relative importance of identified bottlenecks and consider the feasibility of addressing or removing them, including in relation to important trade-offs;
  • Build a systematic and transparent approach to inform prioritization and sequencing of financing policy actions and reforms.

Binding constraints diagnostics does not require complete knowledge of all details of the existing landscape. The important point is to identify distortions whose direct effects can be large within a specific national context. While policymakers try to identify and address constraints in their day-to-day work, a more systematic and targeted approach may be able to unearth constraints that would otherwise go undetected. It also makes the process of prioritization, which is inherently and necessarily political, more grounded in analysis and more transparent. Box 1 highlights key characteristics of such incremental approaches to reform, including the iterative nature of the exercise and the importance of relying on local practical knowledge to inform the highly contextual analysis.

Box 1. Binding constraints analysis as an incremental approach to reforms

What constitutes the right approach to address structural constraints and implement reforms has been subject to debate among practitioners and academics. The pendulum has swung strongly towards context-specific, problem-driven experimentation and iterative approaches in recent years (see for example the Problem-Driven Iterative Adaptation, or PDIA, approach), but this was not always the case. The table below summarizes the ‘battle of metaphors’ between comprehensive big push approaches and those in favour of an incremental approach, such as the one being proposed in this module.    

Source: Stiglitz J. 1999. Whither reform? Ten years of the transition. Pleskovic, B; Stiglitz J. Annual World Bank Conference on Development Economics 27 56 Washington, DC World Bank.  

3. Scope and limitations

There are multiple bottlenecks that can limit the ability of countries to finance sustainable development – both in relation to the ability to mobilise adequate volumes of finance (public and private) and to ensure effective alignment between financing flows and identified sustainable development priorities. In the context of INFFs, the focus is on impediments that governments can directly or indirectly influence through the formulation and implementation of the financing strategy and related policy reforms (see building block 2). Relevant bottlenecks can be economic or market-related; policy-related; or institutional or capacity related. Table 1 provides examples based on country-level analyses and spanning across different financing policy areas.     

Table 1. Examples of binding constraints

The binding constraints approach outlined in Section 4 brings together evidence from dialogue with experts and practitioners, as well as different tools to unearth those constraints that are most relevant in the given country context. Such tools can be quantitative and qualitative, relying on a range of different methodologies including: econometric analysis; historical trends analysis; surveys; and scoring systems, such as those typically used to gauge state capacity.  

Despite its wide scope and practical advantages, binding constraints analysis faces some shortcomings:

  • Limited mechanical application: the flexibility of the approach, which builds on different assessment tools, could pose a challenge to implementation. The approach requires capacity to use and combine tools, as blind standardization could lead the assessment astray.
  • Data availability: some binding constraints are difficult to empirically estimate. Shadow prices – monetary values assigned to unknowable costs in the absence of a functioning market - constitute the perfect example of such a shortcoming. Lack of data and lack of capacity could impede quantitative assessments of binding constraints.
  • Long-term identification: The binding constraint approach is most applicable for existing obstacles. It is difficult to confidently identify what constraints will become binding in the long term.

Where data, capacity or resource constraints prohibit a more structured diagnostic, a more ad hoc use of guiding questions and tools presented below can still provide valuable insights and help bring more analytical rigor to the inherently political process of financing policy prioritization and strategy development.

4. ‘How to’ – Binding constraints assessment in practice

The overall aim of the binding constraints diagnostic is to identify those critical impediments that if removed would have the largest impact on the country’s ability to effectively mobilise and align the scale and types of finance required to meet its sustainable development objectives. Figure 1 summarises the suggested approach.

It starts with the identification of financing areas/ flows or sectors where potential binding constraints could exist, drawing on insight from previous building block 1 assessments (financing needs, landscape and risk assessments); the scoping and mapping of existing policies and institutions undertaken in the inception phase;FN and primary sources of information including local experts and practitioners. This is followed by an analysis to identify those constraints that are most binding in each identified problem area, making use of a range of available tools and methodologies as well as in-depth dialogue with relevant experts and stakeholders. Third, the costs of removing identified constraints are assessed – not all constraints can be removed or addressed at the same time, and unintended consequences of removing identified constraints (particularly on sustainable development outcomes) must be understood. This third step involves assessing resources, time and political will required, and relevant externalities and the potential risks to sustainable development outcomes of removing identified constraints.

Figure 1. Step-by-step guidance

4.1. Step 1: Problem identification

The financing needs, landscape and risk assessments (see building block 1.1, 1.2 and 1.3) will provide initial insight on potential problem areas and orient the binding constraints diagnostic. For example, financing gaps at the sector level may reveal significant underinvestment or underspending; public finance analysis may show that tax revenue levels are below national expectations and targets; risk assessments will flag major risks that may be hindering financing.

This insight can be combined with findings from other relevant assessmentsFN that may flag areas of underperformance and opportunity, and, crucially, with knowledge and information from the implementation level (e.g. local experts). Soliciting such knowledge at this stage will ensure that the diagnostic is grounded in practical experience; continuing to facilitate dialogue with relevant stakeholders (both within and beyond government) throughout the process will also serve as a reality check for the entire process (see more in Step 2 below).

The problem identification can also draw on a mapping of existing financing policies and institutions, including their aims and possible trade-offs and synergies between them. This mapping, which may have already been undertaken in the inception phase, serves to reveal gaps and weaknesses in the existing policy and institutional landscape.FN

The following questions can guide the collection of relevant information from this wide range of sources and help identify the financing policy areas/ flows or sectors where constraints analysis would be most useful:

  • What are thematic areas/ sectors in which the country has significantly underinvested relative to need, domestic targets and expectations by stakeholders, and/or peers?
  • In which areas of financing is there the greatest need to alter current trends, or greatest opportunity to mobilise new resources and/or sustainable development impact? Are there particular financing flows that perform poorly compared to the country’s own aspirations or peers (both in relation to volumes being mobilised and in terms of alignment with national development priorities)?
  • Does the country face major risks that may be hindering access to and availability of required financing? Are there gaps in its capacity to manage (or where possible reduce) them?

4.2. Step 2: Binding constraints identification

Once problem areas have been identified, the second step is to ask a series of why questions (e.g. why is government spending in the education sector below needs? Why are tax revenue levels low compared to set targets? Why is foreign investment poorly aligned with national sustainable development priorities? Why do women-owned MSMEs have lower-than-average access to finance?) and determine the major underlying causes, or in other words, the most binding constraints.

A structured series of dialogues and inquiry, following steps a) through e) laid out below, assesses each of the problem areas identified in Step 1 by asking questions, and gathering relevant evidence and perspectives from stakeholders to facilitate the identification of related binding constraints (Sections 4.2.1 and 4.2.2 provide examples of its application in both public and private finance problem areas). The problem areas identified in Step 1 will determine the experts and practitioners that should be consulted, as well as the most suitable tools and sources of data and evidence. For example, if problem areas are identified in particular sectors (e.g. health/ education/ agriculture/ housing/ etc.), relevant sector-specific expertise and knowledge will have to be sought. Section 4.4 lists tools and assessments available from the international community that countries can draw upon to complement local knowledge and expertise; they range from public financial management and investment assessment tools to private sector diagnostics, productive capacity and financial sector assessments.

a) Turn the problem area into a ‘why’ question to guide the exercise. For example, why is tax revenue below target levels? Why is domestic private investment lower than in peer economies? The set of plausible answers become the branches of a ‘decision-tree’ to further explore.

b) Explore and map possible answers to the ‘why’ question. By drawing on local knowledge and evidence from existing assessments (such as those listed in Section 4.4), possible reasons that may explain the problem area can be mapped, all the way down to the fundamental underlying causes, or in other words, the possible binding constraints.  All possible types of binding constraints should be considered, including market-related, institutional, policy and/or capacity-related constraints. It is critical at this stage to involve the right stakeholders (relevant government and non-state actors who can provide concrete insight from the implementation level) so that no potential binding constraint is left out of the short-list, including ones that may be particularly relevant to specific segments of the population.FN

c) Formulate a binding constraint hypothesis. One of the short-listed binding constraints is posited as a primary underlying cause of the problem.


d) Test the hypothesis. The identification of binding constraints is often a matter of judgement and not precise science, and thus relies on insights from local experts and specialists. Nonetheless, constraints that are truly binding should exhibit certain propertiesFN that can guide hypothesis testing. Quantitative analysis, where appropriate, and consultations with practitioners and institutional stakeholders can shed light on whether certain constraints are indeed binding in the specific national context:

i. Would increased supply of a constrained input have a large impact on the ‘objective function’, e.g. the price or cost of the objective? The constraint has a high price/ “shadow price”.FN While “shadow prices” are not always observable, they can be signalled by market prices. For example, high real interest rates can signal that access to finance is scarce and potentially a binding constraint.

ii. Would removal of the constraint provoke a major positive impact in the problem area? Changes in the constraint would produce shifts in costs, incentives and behaviour. For example, service delivery providers in the public sector (e.g. in health or education) may be able to pinpoint those aspects of public financial management that most adversely affect them. If access to finance is the most binding constraint to domestic private investment, increased availability of credit would significantly increase investment.

 iii. Do agents affected by the problem attempt to bypass or overcome the constraint? There is inefficient or costly economic behaviour in the problem areas. Agents often find alternatives to circumvent constraints, such as barter during hyperinflation or borrowing at high interest rates in the informal sector due to banks’ high collateral requirements.

 iv. Do individuals, firms and institutions less reliant on the constraint perform better than others? Those not as impacted by the constraint are more likely to survive and thrive, and vice-versa. For example, in the case of access to finance being posited as a binding constraint to domestic private investment, firms in sectors that are more likely to be able to self-finance investments will be performing better than those that depend on debt and external financing.

e) Repeat c) and d) until the right binding constraint is identified. If the binding constraint posited in step c) is found not to meet properties listed in step d), an alternative hypothesis is formulated and tested until the right binding constraint related to the specific problem area is identified.

The approach is inspired by the ‘growth diagnostic’ methodology, which at its core seeks to identify a small set of key obstacles to economic growth relevant to the specific national context (instead of following international ‘best practice’ or ‘cookie-cutter’ approaches), and to strategically focus efforts and limited capacities and resources (or ‘political capital’) for policy change and reform. INFFs are broader in ambition. All dimensions of sustainable development come into play, and constraints beyond those that may be unearthed using a growth diagnostic are also relevant (e.g. public financial management and state capacity issues). As such, the approach outlined here borrows the problem-driven, decision-tree method of growth diagnostics but applies it to the broader objective of INFFs.FN

4.2.1. Applying the approach to public finance

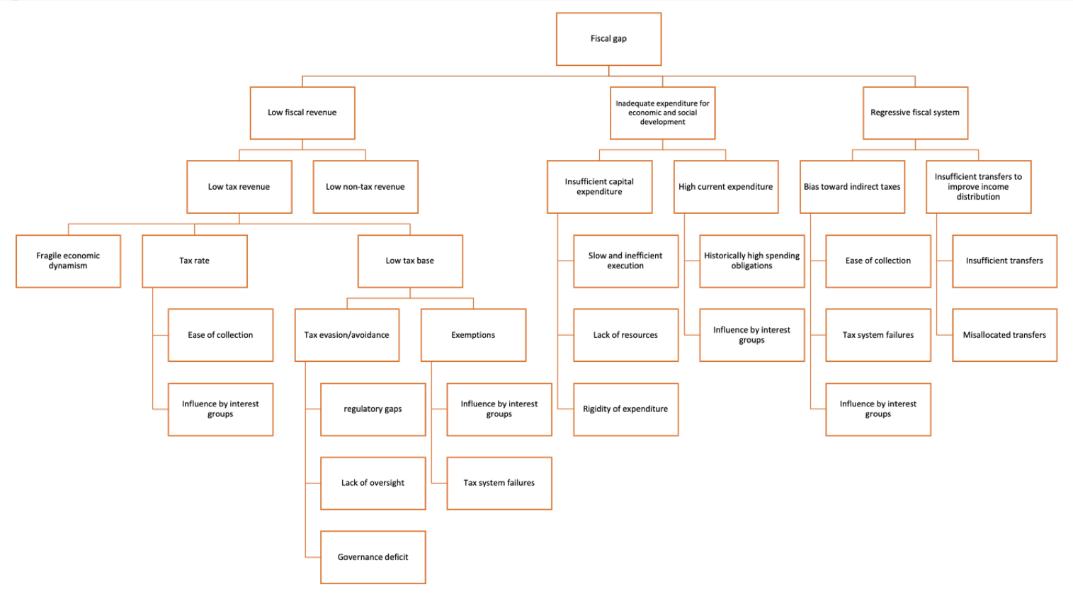
An illustration of how the approach may be applied to a public finance related problem area is provided in Figure 2. In 2016, the government of Costa Rica, with technical support from the UN Economic Commission for Latin America and the Caribbean (ECLAC), assessed the structural economic, social and institutional gaps of Costa Rica. The report drew attention to institutional and capacity gaps in the tax system that explained its ‘fiscal gap’, or, in other words, the structural challenges in its fiscal system to manage resource mobilization and public spending to support sustainable and inclusive development. A decision tree was developed to assess binding constraints, mapping three potential drivers of the fiscal gap: low fiscal revenue, inadequate expenditure for social and economic development, and a regressive fiscal system. The analysis concluded that low tax revenue was the main reason behind Costa Rica’s fiscal gap, and that the most binding constraint underlying such low levels of tax revenue were low income and sales tax revenues, as a result in part of high levels of tax avoidance and evasion (see Figure 2).    

Figure 2. Decision tree for fiscal gap analysis of Costa Rica

Source: UN ECLAC (2016) El enfoque de brechas estructurales: análisis del caso de Costa Rica

Any diagnosis of binding constraints in public finance can draw on (i) insight and expertise from practitioners and institutional stakeholders, and (ii) tools listed in Tables 2 and 3 as public finance or cross-cutting tools, to both develop relevant decision trees and identify the most binding constraints. 

Practitioners and stakeholders. Both providers and users of public financial services may have important insights and information. For example, with regard to domestic public resources and public financial management, this would include not just budget officials in the Finance Ministry and key line ministries, but also those involved in public service delivery, who may better understand key service delivery problems impeding achievement of sustainable development priorities, and underlying bottlenecks in public financial management that cause them.

Tools and analysis by the international community.  International organizations carry out targeted analysis and assessments that can inform analysis. For example, IMF Fiscal Affairs Department Technical Assistance reports provide evidence on key impediments of fiscal policy and processes at the country level. Reports on public sector balance sheets, medium-term budget frameworks and fiscal risk management can shed light on important institutional gaps that may in turn inform more detailed and in-depth analysis of potential binding constraints. Fiscal transparency diagnostics (see Fiscal Transparency Evaluations in Table 3) can be used to pinpoint key weaknesses in relation to fiscal reporting, forecasting and budgeting, risk analysis and management, and resource revenue management, which in turn can flag possible related institutional or capacity binding constraints. Public Expenditure Tracking Surveys (PETS) can inform sector-specific assessments of how public resources flow through different levels of administration and to identify specific challenges such as leakages or issues related to the deployment of human resources at the service provision level. 

Scores from Public Expenditure and Financial Accountability (PEFA) assessments can inform the identification of both specific problem areas and underlying binding constraints in three key aspects of public financial management (PFM): aggregate fiscal discipline; strategic allocation of resources; and efficient service delivery. They are based on 31 performance indicators further disaggregated into 94 ‘dimensions’, which span 7 broad areas (or ‘pillars’) – namely: i) budget reliability; ii) transparency of public finances; iii) management of assets and liabilities; iv) policy based fiscal strategy and budgeting; v) predictability and control in budget execution; vi) accounting and reporting; and vii) external scrutiny and audit. The construction of the PEFA scoring mechanism offers multiple levels of disaggregation which can help narrow down the identification of PFM capacity binding constraints. Low-scoring pillars could be further scrutinized to identify issues at the indicator or dimension levels which could constitute binding constraints. The PEFA tool can also be used to assess governments’ capacity, and related underlying constraints, to responding to crises, such as the COVID-19 pandemic (as illustrated in Box 2).

Box 2. PEFA and COVID-19

Existing PEFA assessments can be used to evaluate the response capacity of public financial management systems to COVID-19. The World Bank has identified 8 key areas where governments could use PEFA reports to assess the resilience and strength of their public sector finances. Data across 24 PEFA dimensions (related to 14 indicators) can be particularly useful to assess the readiness of a country’s public financial management systems to shocks, such as the COVID-19 pandemic. These are listed in the table below:

Other tools based on the PEFA methodology focus on specific aspects of PFM, such as the Tax Administration Diagnostic Assessment Tool (TADAT) and the Debt Management Performance Assessment (DeMPA) (see Box 3). 

Box 3. TADAT and DeMPA

The Tax Administration Diagnostic Assessment Tool (TADAT) is a tool designed to provide an objective assessment of the strengths and weaknesses of key components of a country's tax administration with reference to nine performance outcome areas (POAs). These include: integrity of the registered taxpayer base; effective risk management; supporting voluntary compliance; timely filling of tax declarations; timely payment of taxes; accurate reporting in declarations; effective tax dispute resolution; efficient revenue management; and accountability and transparency. The assessment of the results can inform the identification of potential capacity binding constraints related to government finances, the extent of reform required, and the relative priorities for attention. It has 32 high-level indicators and 55 measured and scored dimensions.  While the scoring methodology is based on PEFA, the TADAT is narrower than the PEFA and focuses solely on taxation. 

The Debt Management Performance Assessment (DeMPA) highlights the strengths and weaknesses in government debt management practices. The DeMPA is also modelled after the PEFA indicators. However, it is a more detailed and comprehensive assessment of government debt management capacity than the PEFA. Each performance indicator (listed in the table below) has several dimensions, which can be used to inform steps b) and c) of the binding constraints identification approach outlined in Section 4.2 above.

The scoring methodology assesses each dimension and assigns a score from A to D. Score C indicates that a minimum requirement for that dimension has been met. Score D means that the minimum requirement has not been achieved - requiring priority action. Score A reflects sound practice. B is between minimum requirement and sound practice.    

Data and information from UN Development Cooperation Forum (DCF) Surveys as well as progress reports published by the Global Partnership for Effective Development Cooperation (GPEDC) can inform analysis of potential binding constraints related to international development cooperation. DCF surveys focus on issues related to five key enablers of effective development cooperation (namely: national development cooperation policies; country results frameworks; development cooperation information systems; national development cooperation forums; and capacity support) and can provide evidence to explore possible constraints related to problem areas such as limited donor coordination or dialogue, unpredictability of development cooperation, weak monitoring and accountability, and transparency issues. GPEDC monitoring data can help shed light on potential issues related to the way stakeholders (including governments, development partners, private sector and civil society) partner at the country level.

Not all governments will have applied or will choose to apply the tools mentioned here. They should not be considered as preconditions to undertaking effective binding constraints analysis. However, where available, they can facilitate analysis and complement knowledge and information gathered through stakeholder consultations.

4.2.2. Applying the approach to private finance and investment

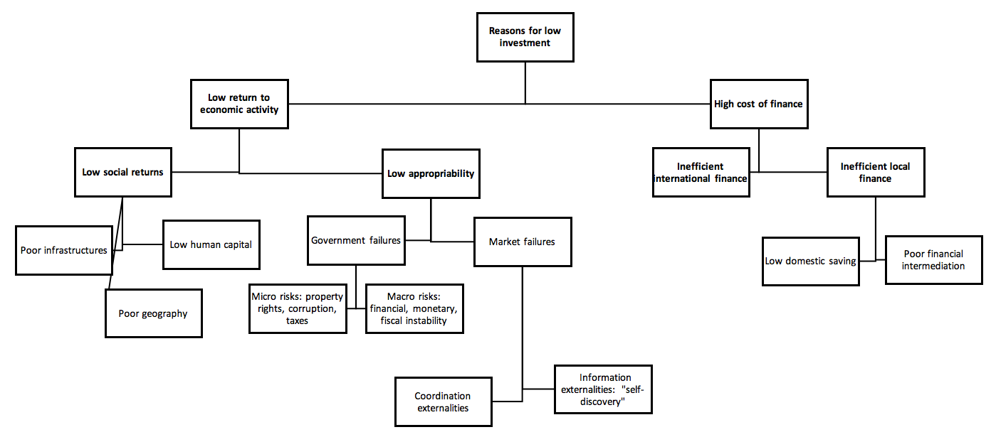
The growth diagnostic methodology develops a decision tree to identify potential binding constraints to private investment and financing (see Figure 3). Growth diagnostics have been carried out in various countries and are used by some donors (e.g. USAID and the Millennium Challenge Corporation) in their strategic planning. Building on a simple growth modelFN , the diagnostics introduce institutional and economic factors that can affect private investment in two broad categories: those stemming from the real sector (left hand side of the decision tree), and those originating from the financial sector and access to finance (right hand side of the decision tree). The methodology ‘translates’ this simple model into a ‘diagnostic decision tree’ to help policymakers isolate, define and identify specific binding constraints in their economies (be they market-related; institutional; policy-related; or related to productive capabilities). The exercise consists of moving down the decision tree following the approach and steps (a – e) outlined above. Specifically, growth diagnostics involve quantitative empirical analysis or statistical inference to test binding constraints hypotheses and identify the most binding constraint.

Figure 3. Growth diagnostic decision tree

Source: Hausmann, R., Rodrik, D. & Velasco, A., 2005.

More recently, growth diagnostic decision trees have been adapted to better reflect inclusion dynamics. Figure 4 illustrates an expansion with a focus on gender. It recognises that constraints are not neutral both in relation to who is bound by them and who is able to reap the benefits when they are lifted, and thus incorporates additional gender-specific considerations at various levels. For example, in Sub-Saharan Africa, women make up over half of all entrepreneurs, yet the rate at which they borrow from formal institutions is lower compared to men; gender-specific barriers to accessing finance could thus represent potential binding constraints to private investment - such as requirements for male co-signers on female accounts, or women being asked to pay higher interest rates and being offered smaller loan sizes compared to men.    

Figure 4. ‘Engendered’ growth diagnostics decision tree

Source: Brookings (2020), The constraints that bind (or don’t) Integrating gender into economic constraints analyses, Global Economy and Development Working Paper 137

Other tools such as those listed in Section 4.4 under private finance or cross-cutting tools may be used to work down the branches of a growth diagnostic decision-tree and to formulate binding constraints hypotheses. Where a full growth diagnostic is not feasible or desirable, or when the problem area in Step 1 is different from ‘low levels of private investment’ (which is the starting point for growth diagnostics), these tools can still inform a decision tree exercise. Data and evidence from their application at the country level can complement local knowledge and expertise from relevant stakeholders. They include policy makers, ‘suppliers of finance’ or representatives of the financial system, and ‘demanders’ of finance such as representatives of firms and sector experts.

For example, IFC’s Country Private Sector Diagnostics involve analysing possible constraints to the mobilisation of both domestic and external private investment, based on a wide range of indicators (including both macroeconomic and survey data) and with the view of supporting inclusive, diversified and sustainable growth. They can help assess the state of the private sector and identify near-term opportunities for private sector engagement as well as recommendations for policy actions and reforms to mobilise private investment, taking into account spill-overs and linkages across sectors.FN UNCTAD’s Investment Policy Reviews identify regulatory, institutional and capacity obstacles that may be binding to foreign direct investment. UNCTAD’s Productive Capacities Index can be a useful source of data and evidence on potential issues related to private sector development, spanning across 3 main areas (productive resources, entrepreneurial capacities, and production linkages/ networks) and 8 categories (human capital; ICT; structural change; transport infrastructure; energy; natural capital; institutions; and private sector development). World Bank Enterprise Survey data can provide relevant evidence on specific constraints that firms may be facing in the country, including in relation to the business enabling environment or access to finance. The IMF’s Financial Development Index can be used in the context of growth diagnostics to pinpoint issues related to financial sector development (see Box 4). In all cases, and as further detailed in Step 3 below, identified constraints for private sector actors may of course represent important safeguards for public policy objectives, in which case they are not binding from a sustainable development perspective.

Box 4. IMF Financial Development Index and binding constraints

The IMF introduced the financial development index to assess countries’ financial development – an area where existing indicators do not always capture the multidimensional aspect of financial development and maturity. The IMF defines financial development as the combination of depth (size and liquidity of markets), access (ability of individuals and companies to access financial services), and efficiency (ability of institutions to provide). This index can be used to identify potential binding constraints in the financial sector when applying a growth diagnostic, and is composed of 20 indicators, as shown in the table below:

4.3. Step 3: Assessing the desirability and feasibility of removing identified constraints

No government will be able to address all the constraints identified in Step 2. Governments will not necessarily find it desirable to remove all identified constraints either. In some cases, constraints would be not only costly to remove, but removing them might also have unintended consequences on sustainable development outcomes.

To facilitate prioritisation and sequencing of interventions, costs and externalities have to be considered. These include:  the impact which removing a constraint would have on all dimensions of sustainability; the resources (time, financial, expertise and capacity) required; and the political will required to implement possible solutions. A number of considerations will come into play:  

Impact on sustainable development outcomes. Lifting identified binding constraints should always result in better alignment between financing and sustainable development outcomes. It should not risk jeopardizing the achievement of such outcomes, including through the creation or reinforcement of inequalities (such as gender or income). It should also avoid other unintended consequences – e.g. rapid expansions in access to finance that may threaten macroeconomic or financial sector stability. This requires an understanding of the rationale for existing constraints, and of the potential trade-offs of removing them. For example, environmental or labour market regulations may constrain investment to a degree but are key to ensure and mainstream environmental and social standards.

Cross-area or cross-sector effects. Policy makers may decide to prioritize binding constraints that if lifted would have a positive effect across multiple financing areas or sectors. For example, addressing misalignments between government and donor systems for financial management would be beneficial across sectors of intervention and improve coordination between domestic and external sources of public finance.

Immediate impact and political momentum. Some constraints may take longer to fix than others; policy makers may choose to prioritize ‘quick-fixes’ that have large visible impacts first, and build on such successes to address longer-term issues.

Ease of remediation. This refers to identifying those constraints which can be addressed more easily without the need for complex coordination across sectors and/or stakeholders, and without the need for new or additional institutional arrangements. For example, untimely fund releases by the Ministry of Finance would be easier to address than human capital or capacity gaps across the public sector. Policy makers may also identify which binding constraints are less costly to remove, both in terms of resources and political will, as well as those that require international support or action to fix.

A matrix such as the one illustrated in Figure 5 can help to bring together these last two criteria. Constraints that require addressing would be organized in four quadrants: according to whether they are relevant to one or multiple sectors/ financing areas, and according to whether they can be fixed within one sector/ institution or require intervention from multiple entities.

Figure 5. Example matrix to support selection of priority binding constraints

Source: Oxford Policy Management (2020), Problem-driven diagnostics: the case for financial bottleneck analysis

4.4 Existing tools

Several tools are available from the international community to support countries in the identification of binding constraints. The section below lists the most common ones, grouped according to financing policy area (cross-cutting, public finance, private finance). Thematic/ sector-specific tools are also listed. Where available these may be used alongside local tools and approaches that policy makers may already have in place. Governments can discretely select the most relevant data and information from past (recent) application of these tools in their country, or seek support from respective development partners if they wish to apply them in the context of INFFs (the sections below include organisations responsible for each tool). 

Cross-cutting tools    

IMF Article IV Consultations Reports

The IMF Article IV Consultations Reports tool provides an overview of strengths and weaknesses/ challenges that may cause or lead to financial or economic instability in the country. Specific issues – market-, policy- or capacity-related – may be highlighted and used to identify areas of potential binding constraints.

World Bank Systematic Country Diagnostics

The World Bank Systematic Country Diagnostic is used to identify key challenges/ constraints and opportunities for accelerating progress toward development objectives that are consistent with the World Bank’s twin goals of ending absolute poverty and boosting shared prosperity, and to inform priorities for World Bank country engagement.    

UNDP Development Finance Assessment (DFA)    

The UNDP Development Finance Assessment (DFA) provides data and analysis relevant to all INFF building blocks. With specific reference to binding constraints analysis, DFA findings can be used to inform the identification of problem areas and underlying constraints, especially in relation to institutional and capacity related issues.

Public finance tools    

IMF Fiscal Affairs Department technical assistance reports    

IMF Fiscal Affairs Department technical assistance reports are tailored and targeted reports that carefully assess impediments in diverse and institutionally complex areas, such as public sector balance sheets, medium-term budget frameworks and fiscal risk management. Can provide context-specific evidence for the identification of institutional gaps and weaknesses related to public finance problem areas.

IMF Fiscal Transparency Evaluations (FTEs)    

The IMF Fiscal Transparency Evaluations (FTEs) tool identifies gaps in fiscal management and accountability, specifically in the areas of fiscal reporting, forecasting and budgeting, fiscal risk management, and resource revenue management.

IMF Tax Administration Diagnostic Assessment Tool (TADAT)

The IMF Tax Administration Diagnostic Assessment Tool (TADAT) assesses strengths and weaknesses of key components of a country’s tax administration with reference to nine performance outcome areas. More detail in Box 3.

IMF and WB Tax Policy Assessment Framework (TPAF)

This online modular tool is designed to serve as a guide for systematic and comprehensive tax policy assessments. It covers all major taxes and can help inform tax policy reforms.  

IMF Expenditure Assessment Tool    

The IMF Expenditure Assessment Tool assesses government spending efficiency by benchmarking spending levels and composition against comparator countries. It may be used to inform the identification of problem areas (in Step 1 of the suggested approach set out above).

Public Expenditure and Financial Accountability (PEFA) programme    

Initiated in 2001 by seven international development partners, including the EU, IMF, WB and four bilateral governments, this tool provides a standard methodology for PFM diagnostic assessments. More detail in Section 4.2.1.

PFM tools based on PEFA scoring mechanism

A wide range of tools covering broad PFM diagnostics, diagnostics focusing on individual PFM elements, and tools related to fiduciary risk and/or the use of country systems.

World Bank Public Expenditure Review (PER)    

This tool analyses the allocation of public resources and assesses the efficiency and effectiveness of public spending (both recurrent and capital), including by looking at the level and composition of public expenditures, and the structures of governance and functioning of public institutions. Has been applied at the sector level in many developing countries. 

World Bank Public Expenditure Tracking Survey (PETS)

The World Bank Public Expenditure Tracking Survey (PETS) is used to track the flow of public resources from the highest levels of government to frontline service providers. It can support better understanding of funding flows in specific sectors and the identification of leakages and challenges related to resource deployment all the way to the service delivery level.

IMF Public Investment Management Assessment (PIMA) 

This comprehensive framework tool is used to assess infrastructure governance. It evaluates the procedures, tools, decision-making and monitoring processes used by governments to provide infrastructure assets and services to the public; and helps identify reform priorities and practical steps for their implementation.

World Bank Debt Management Performance Assessment (DeMPA)    

The World Bank Debt Management Performance Assessment (DeMPA) assesses strengths and weaknesses in government’s debt management practices in the country. More detail in Box 3.

IMF Debt Sustainability Analysis (DSA)    

This tool assesses the sustainability of public and external debt (of market-access countries and low-income countries) and supports the identification of vulnerabilities in the debt structure or policy framework.

UN Development Cooperation Forum (DCF) Surveys    

The UN Development Cooperation Forum (DCF) Surveys is used to monitor progress in mutual accountability and transparency of development cooperation. Can help to identify gaps or weaknesses in effectiveness of development cooperation in responding countries, especially around five key enablers.

Global Partnership for Effective Development Cooperation (GPEDC) Progress Reports    

Led by developing countries, this tool focuses on progress in implementing effective development cooperation at the country, regional and global levels, and provides evidence on both achievements and gaps in the implementation of relevant commitments by development partners.

Private finance tools

Growth diagnostics (Harvard University)

This decision tree methodology supports the determination of binding constraints to economic growth and private investment through a differential diagnosis of observed symptoms or signals.

IFC Private Sector Diagnostics

This tool assesses opportunities for and constraints to private sector led growth. Each diagnostic includes an assessment of the state of the private sector, identification of near-term opportunities for private sector engagement and recommendations of policy actions and reforms to mobilise private investment.

UNCTAD Productive Capacities Index (PCI) (see Chapter 4)

The UNCTAD Productive Capacities Index (PCI) collects country-level data on productive resources, entrepreneurial capabilities and production linkages, with the view of assessing the capacity of countries to produce goods and services that can contribute to growth and development.  It can be used to explore problem areas and binding constraints related to private investment and private sector development.    

IMF Financial Development Index (see also here)

The IMF Financial Development Index assesses countries’ financial sector development looking at indicators of depth, access, and efficiency. More detail in Box 4.

IMF Financial Sector Assessment Programme (FSAP) 

The IMF Financial Sector Assessment Programme (FSAP) assesses the stability and soundness of the financial sector and its potential contribution to growth and development. It does this by examining several aspects of the financial sector which could inform the nature and location of potential binding constraints (e.g. obstacles to competitiveness and efficiency; financial inclusion issues; central banks’ capacity; issues around the deepening of domestic capital markets; quality of bank and non-bank supervision and financial market oversight).

UNCTAD Investment Policy Reviews 

The UNCTAD Investment Policy Reviews tool provides an objective evaluation of a country’s legal, regulatory, and institutional framework for FDI, in order to attract increased volumes and to maximise benefits from it.   

Joint database of published diagnostics by MDBs and other development partners

A repository of country diagnostics undertaken by ADB, AfDB, DFID, EBRD, EIB, IFC, MCC, OECD, Sida, UNDP and WB. These include systematic country diagnostics and private sector diagnostics (mentioned above); MCC constraints analysis; and others.    

Thematic/ sector-specific tools

‘Engendered’ Growth Diagnostics (Brookings)

This tool expands the growth diagnostic approach to better reflect inclusion dynamics, particularly gender, by highlighting areas where a gendered lens may yield different results in assessing constraints to economic growth and private investment.    

PEFA Supplementary Framework for Assessing Gender Responsive Public Financial Management

The PEFA Supplementary Framework for Assessing Gender Responsive Public Financial Management is modified to assess strengths and weaknesses of PFM systems in responding to differentiated needs of men and women, as well as sub-groups within these categories. Based on nine indicators distributed across the budget cycle and can be applied both at the national and sub-national level.    

PEFA for health (Table 10)

The PEFA for health tool assess strengths and weaknesses of PFM systems in the health sector specifically. (See Table 3 for general PEFA tool).    


World Bank FinHealth PFM-in-health toolkit (Table 9)

This tool is typically used by World Bank country teams to identify key challenges and opportunities regarding PFM arrangements in country health systems; can provide information on specific bottlenecks.    

WHO PFM and health financing process guide (Table 8)

The WHO PFM and health financing process guide provides a framework to assess budgeting practices and financial rules in health financing compared to international best practice; and guides policy makers in diagnosing misalignments and obstacles in achieving financing objectives in the sector with a view of supporting the formulation of reform plans.    

OECD Budgeting Practices for Health Survey

This tool collects information on key institutional characteristics of national health budgeting procedures for comparative purposes. It can inform the identification of related problem areas in Step 1 of the binding constraints approach.    

5. Lessons learned

Binding constraint analysis is not novel in policy analysis and reform implementation. Some assessment, whether informal/ implicit or explicit, of binding constraints underlies all prioritization and thus policy making exercises.

Many countries have also applied comprehensive growth diagnostics to identify their economies’ bottlenecks since the formalization and systematization of this particular method. The following key lessons emerge from country-level experience:

  • The need for inclusive dialogue and engagement at two levels among relevant stakeholders: i) to ensure comprehensive and accurate consideration of all relevant problem areas (see Section 4.1) and ii) to facilitate collaboration and coordination in identifying possible impediments and selecting the most binding constraints (see Section 4.2);
  • The need to place binding constraints diagnostics within broader strategic processes to ensure that the exercise responds to practical needs of domestic policymakers and to facilitate legitimisation and uptake of its results;
  • The need to consider both trade-offs and opportunities through a sustainable development lens when determining whether and how to address / remove identified constraints (see Step 3 in Section 4.1);
  • The benefit of formalising processes, to the extent possible, to further strengthen evidence-based decision-making around financing policies.